【中心与边缘】 #外籍新娘特别篇
朋友们:
展信安,本次内容是特别篇,介绍了夏晓娟教授在美浓的工作,她和她的工作伙伴,没有局限在“价值中立”的社会科学规范里,而是主动介入和干预,我非常佩服夏教授的理念和实践,在上周的两场沙龙里就把我整理的内容做了分享,许多听众觉得很有趣,我便想可以将这些内容分享给更多的朋友。
夏晓娟(1968~ )
相关经历
1968年出生,母亲是苗栗客家人
大学毕业,中研院民族所研究員徐正光,高雄美濃、屏東內埔一帶做農村青年返鄉調查,任调查员
1995年,在美浓开办外籍新娘识字班,但因赴美留学,识字班转交给友人春英开办
1996年,回美浓和钟乔一起开办受压迫者剧场
1999年,外籍新娘识字班作为赋权媒介推广到高雄凤山、嘉义市、台南市、台北县市等
2000年-2007年,籌組台灣南洋姊妹會、移民移住人權修法聯盟(简称“移盟”),积极推动移民平等权益
2007年,台湾通过《入出国移民法修正案》,给予移民平等待遇
相关作品
**本篇内容的截图部分如未说明,则选自《流离寻岸》
社会背景的理论分析
實踐式研究
企圖為被邊緣化的研究主體「賦權」(empowerment)
外籍新娘識字班:以學習中文為媒介,使“外籍新娘“自主,爭取自身權益
學術研究與行動結合
行動研究、參與式行動研究、參與式研究、解放社 會學、女性主義行動研究
世界体系下的边缘人口流动
夏晓娟,2002,流离寻岸,台灣社會研究叢刊
世界体系论主要建基于卡尔·马克思的著作,属于后马克思主义它的根基之一在于对帝国主义的探讨,列宁在其名著《帝国主义是资本主义的最高阶段》中首开其端,世界体系论中谈及的核心与边陲概念也源于列宁。华勒斯坦从边陲与核心的资源分配机制入手。“核心”系指已开发的工业化地区、政治集团,“边陲”指较贫穷并以出口原物料为主的未开发或发展中国家,“半边陲”是一方面支配某些边陲国,另一方面又被技术更先进的强国支配的中小国家。透过市场机制,边陲受到中心的剥削。这是世界体系的空间划分。
激进女权主义者发现市场之外的“家庭”
上野千鹤子,2020. 父权制与资本主义, 浙江大学出版社
外籍新娘
什么是外籍新娘?
泛指透過各種通婚的管道而進入台灣地區的東南亞女子,此東南亞女子包括泰國、印尼、菲律賓、越南、緬甸、柬埔寨、緬甸等國的女子1。
外籍新娘何以成为“问题”?
台湾媒体所謂的“外籍新娘”,一般係來自東南亞地區,與台灣籍男子結婚的女子。在媒體的報導裡,她們通常被認爲是未受過髙等教育,來自貧困家庭,其結婚對象多爲在台灣無法娶得老婆的男人,她們的婚姻往往被簡化地定義爲”買賣婚姻“,因而是台薄社會問題的製造者2。
台湾官员的视角:导致台湾人口质量下降的【社会问题】
社会媒体的建构:来台卖淫、榨取利益后逃婚
理论反思
保罗·弗莱雷的批判教育学
弗莱雷提出的教育哲学不仅源自柏拉图的古典方法,还来自现代马克思主义和反殖民主义思想家。在许多方面,其著作《被压迫者教育学》可视作是对反殖民思想家弗朗茨·法农《大地上的受苦者》的引申或回应,强调了为本土人口提供教育的必要性3。
Augusto Boal的受压迫者剧场
每个人都可以表演,表演(act)亦是行动
剧场是一种知识形式,能够成为改造社会的一种手段
”净化“不是统治者的驯化手段,而是解放受压迫者的欲念
外籍新娘识字班和受压迫者剧场
缘起:语言导致的生活障碍
若干尝试
1、将教室移到原木地板教室
预设:外籍新娘被禁锢;
结果:不适应,“我们不是来玩的”
反思:受压迫者内化了压迫
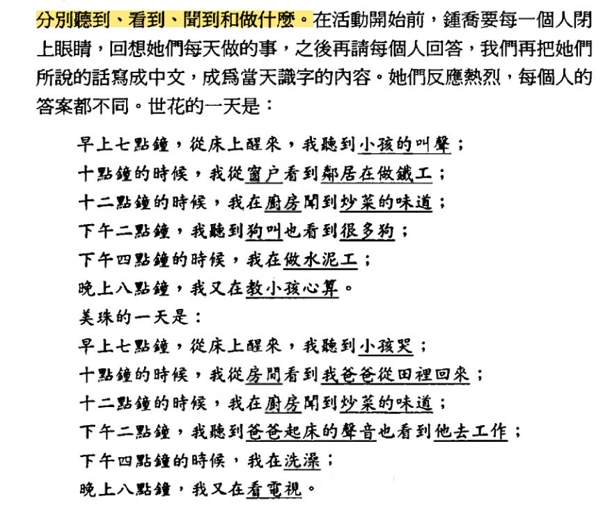
2、我的一天:接连接外籍新娘的生活经验;
请说出在一天的早上七点、十点、中午、下午两点、四点以及晚上八点等各个时段,分别听到、看到、闻到和做什么;
结果:反响热烈,令外籍新娘不被人看见的家务劳动得以显现
反思:要学会阅读他们的现实,跟在地问题联系起来
和交工乐队合作创作文艺作品
3、外籍新娘更加积极、互帮互助、勇于提问和袒露感情,因此也不可避免地和外界产生冲突
“你是想让她们跑回去吗?”
4、社区接纳外籍新娘作为他们的一部分,可以从主位理解外籍新娘
蕭昭娟,2000,國際遷移之調適研究:以彰化縣社頭鄉外籍新娘為例,國立臺灣師範大學.https://hdl.handle.net/11296/nheedh.
*Hsia, Hsiao-Chuan. 1997. 《Selfing and Othering in the 〈Foreign Bride〉 Phenomenon : A Study of Class, Gender and Ethnicity in the Transnational Marriages between Taiwanese Men and Indonesian Women》. http://archive.org/details/selfingotheringi00hsia.
引自弗莱雷的wiki :保罗·弗莱雷 - 维基百科,自由的百科全书 (wikipedia.org)



















